Schaltwiederstand für Rückwärtsgang fehlt.
Hallo,
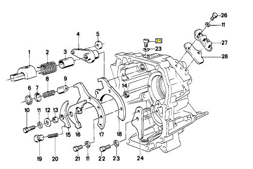
das Einlegen des Rückwärtsgangs arbeitet gegen die Feder #8. Diese ist mit dem Deckel #7 und Ring #6 gesichert. Im günstigsten Fall ist die Feder gebrochen und Du kannst die Einzelteile über die Öffnung des Deckels #6 rausnehmen. Der Deckel kann üblicherweise nur durch Zerstörung entfernt werden. Deckel, Ring und Feder sind noch erhältlich:
![[image]](images/uploaded/201908021148325d44231000209.jpg)
Viel Erfolg.
Bitte berichte anschließend.
Falls die Feder nicht die Ursache ist, weiß ich leider nicht weiter.
Gruß
Oliver
gesamter Thread:
- Schaltwiederstand für Rückwärtsgang fehlt. -
Marfster,
02.08.2019, 10:37
- Schaltwiederstand für Rückwärtsgang fehlt. -
Oliver202,
02.08.2019, 13:50
- Schaltwiderstand für Rückwärtsgang fehlt. - Oliver202, 02.08.2019, 14:07
- Schaltwiederstand für Rückwärtsgang fehlt. - Marfster, 02.08.2019, 14:22
- Schaltwiederstand für Rückwärtsgang fehlt. -
Oliver202,
02.08.2019, 13:50
