OT: S54 (mss54) Tempomat bei Motorumbau
Frage an die Elektrik Spezialisten:
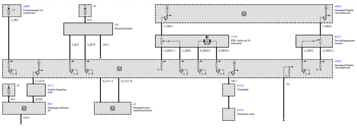
E36-S54B32-Tempomat
Bin grad am verkabeln, Bremslicht/ Kupplungsschalter/ Gangerkennung/ Geschwindigkeissignal
liegen am mss54 an
multifunktionstasten (e39) reagieren im stg, aber kann momentan die 100%ige funktion noch nicht ganz zuordnen
Kein Fehlerspeichereintrag
FGR (setzen) reagiert auf die MFL "plus" taste
FGR (abrufen) reagiert auf die MFL "minus" taste
FGR (aktiv) macht gar nix
in nen anderen programm unter Tempomat reagiert die I/O einschaltTaste...irgendwie
momentan tust sich noch nix
JETZT die FRAGE: Geht das überhaupt ohne Kombiinstrument vom e46 (D_Can)
mfg andy
für Tipps jeglicher art wär ich euch sehr dankbar
![[image]](images/uploaded/201802131820305a832c6e85486.png)
![[image]](images/uploaded/201802131821075a832c93f0b42.jpg)

